想要冲刺华东政法大学的考生留意了,本科招生网存有大量决定你能否被录取的关键信息,从历年的分数线到特殊的身体条件需求,要是没弄明白这些细节,可能会致使你与这所法学名校擦肩而过。
招生信息一网打尽
华政本科招生网,是能获取权威招生资讯的核心平台,其网址是https://z*/ ,此网站会实时进行自身更新,展现学校最新动态,呈现院系设置情况,展示教学成果,能够助力考生全面性了解华政办学实力。
处在招生信息板块范围之内,你能够去查询得到二〇二五年那一年的详尽招生计划,还有分省分专业的名额情况,以及近三年的录取分数线。这些相关数据均来源于官方所作的统计,其相比第三方平台而言更加具备准确性,对于志愿填报有着直接可参考性质的价值。
提前批的特殊要求
华政提前批进行招生的专业,主要涵盖治安学、侦查学以及边防管理等,其报考的通道乃是本科招生网。和其他公安类院校不一样,华政不会单独去组织面试以及体能测试,如此便简化了报考的流程。
不过提前批具备严格的硬性条件,侦查学专业限定选考思想政治科目,女生所占比例不得超过百分之十五,并且对视力以及身高有着明确限制,具体标准得查阅通过官网发布地二零二五年招生章程。
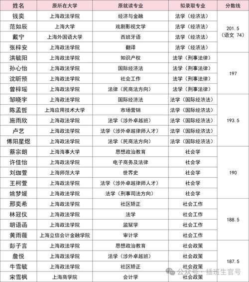
插班生政策详解
2025年,华东政法大学插班生报名的审核结果已然公布,考生能够登录上海市高校插班生统一报名平台去进行查询了,对于审核结果存在异议的人员,可以在指定的时间之内凭借招生网公布出来的联系电话展开咨询。
由2023年插班生招生规则决定,学校依据考生成绩的高低状况,结合专业计划以及志愿的具体情形,来确定拟录取名单。公示的期限是从6月9日开始到6月15日结束,拟录取的信息涵盖了考生的姓名,还有准考证号以及报考的专业。
综合评价招生谜团

当前,有关华东政法大学是不是会参与2025年综合评价招生这件事,并没有官方给出的确定说法。虽说有一些渠道表明,华东政法大学曾经在往年的综合评价院校名单之中出现过,可是本年度的相关政策,要以最终发布的招生简章作为依据,这里没有终点不能忽略这里没句号。
沪上综评招生平日涵盖复旦、交大这般的名校,华政是否投身其中存有不确定性,建议考生持续留意本科招生网之更新,综评政策一旦敲定便会在官网率先发布。
校区生活实用信息
坐落在上海市松江大学园区龙源路555号的华东政法大学松江校区,其办学层次为本科,类型属于全日制公办普通高等学校,校区环境优美,教学设施完善,是读书治学的理想之地。
院校针对外语考试语种并不进行限制,然而入学之后外语教学语种是英语,此一细节对于学习非英语的考生来讲颇为关键,在填报志愿之前要结合自身语言能力审慎考量。
录取结果查询渠道
将于二零二五年进行的普通类提前批录取结果,能够借助华东政法大学本科招生网予以查询。考生只要输入考生号以及身份证号,便能够获取录取状态,而这乃是最为权威的查询渠道。
针对提前批录取的情况,其是在本科批次向前推进之前予以开展的,一旦考生被华东政法大学提前批录取,那么该考生就不会再参与接下来批次的投档工作了。这所表达的意思就是,在录取结果对外公布之后,考生必须要在第一时间进行确认,从而防止错过其他的机会哟。
你有没有去查看华东政法大学本科招生网站上面有关提前批的身高以及视力方面的要求?要是符合相应条件的话,你是不是会优先去考虑报考这所法学方面的著名院校?欢迎在评论区域分享你所想要报考的目标专业,点赞以便让更多的考生能够看到这些非常关键的信息。
