快要临近端午小长假了,好多人都在合计着出行。但是呢,得提醒一下,在2022年端午节那段时间,全国的高速公路是不免费的,所有车辆通行都要正常去缴纳费用嘞。
免费政策的法定范围
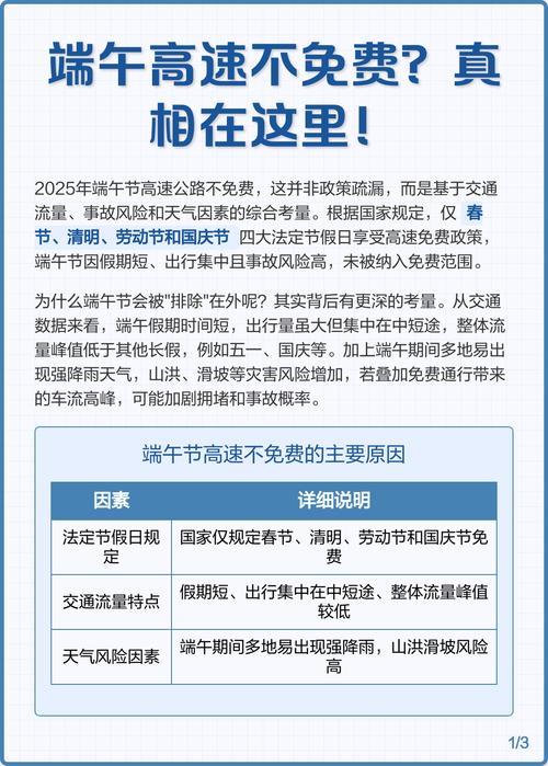
我国高速公路免费通行政策存在着明确的法定范围,依据国务院在2012年所发布的《重大节假日免收小型客车通行费实施方案》,只有春节、清明节、劳动节以及国庆节这四个国家法定节假日,才能够享有免费通行,该方案具备法律效力,是各地执行收费政策的统一依据。
端午节作为重要传统节日,且被列为法定假日,然而并未纳入上述实施方案的免费节假日名单里。所以,于政策规定方面,端午节期间高速公路收费系统照常运作,不会因假期暂停收费。于实际执行层面,亦是如此,不会因假期因素而停止收费。每个小分句后都加句号。
2022年端午假期具体时间
由国务院办公厅明确了 2022 年端午节放假安排。放假日期是 6 月三号星期五 ,到 6 月 五日星期日 ,一共三天时间。这和往年类似,端午节假期一般不调休以便公众能够连续休息。
需留意的是,用户输入里所提到的“6月2日零时至6月4日24时”这个免费时间段并非精准无误,这极有可能是对政策消息的错误解读。真实情形是,在这三天当中的任意时段驾驶车辆驶入高速公路,均是要缴纳通行费用的,车主务必要提前做好出行的预算安排。
免费通行的具体车型
哪怕是处于四大免费节假日时段,可享受免费的车辆类别存在严格限定,政策表明,免费对象是7座以下(含7座)的载客汽车,这涵盖了常见的轿车、运动型多用途汽车以及部分多用途汽车车型。
对于八座以及数量超过八座的客车,对于所有不同类型的货车其中涵盖皮卡,对于各类营运车辆,哪怕是处于春节、国庆等免费的时段,也都需要正常去缴纳车辆通行的费用。而驾驶这些车型的车主,在任何假期选择出行的时候,都应该提前去了解收费的情况。
政策制定的考量因素

在国家制定免费政策之际,着重考量的是节假日的出行流量情况,以及公众方面的需求,还有对于整体交通网络所产生的影响。春节时候是人口进行大规模、长距离迁徙的时段,国庆之时同样也是如此,而此时免费政策能够切实有效地降低公众出行所涉及的成本,从而缓解铁路这样的运输压力。
两相比较而言,端午节假期的时长较短,出行大多是以中短途旅游以及探亲作为主要方式,车流相对来说较为分散。维持收费能够更有效地调节车流量,防止部分地区由于过度拥堵从而引发安全方面的隐患,与此同时还保障了高速公路养护资金的来源渠道。
假期出行注意事项
虽说端午节期间高速公路并不实行免费通行政策,所以据此预估收费站的出入口之处不会呈现出如同国庆那般出现长时间排队进而引发拥堵的状况,然而部分连接着热门旅游景点的路段在假期开始之时以及结束之际仍然有可能出现车辆众多行驶缓慢的情形。在此建议车主在出行之前借助地图App去查看实时路况,并且合理地对路线以及时间进行规划。
驾车之人务必保证ETC装置处于正常情形,或者准备充足现金,以此能够快捷通过收费站。虽说并非免费,然而部分省份于特定时间段对于省内车辆或许会存有别的优惠办法,出行之前能够向当地交通部门问询知晓。
全年免费时段总览
向后回看2022年,高速公路免费来去通行总共的天数是22天,其具体的安排是这样的,春节有7天,也就是1月31日0时开始抵达2月6日24时,清明节有3天,劳动节存在5天之久,国庆节有7天,这四个时间段乃是车主得以享受免费来去通行的仅有的机会。
全面知晓全年的免费安排,能助力公众提前谋划长途旅行,把大额出行费用安排于免费时间段内,进而节省极为可观的交通成本,这同样是国家惠民政策在交通运输范畴的具体呈现。
马上就要到的端午节,您有没有规划好出行路线?要是产生通行费,您会选高速公路,还是一些替代路线?赶快在评论区说说您的想法和出行打算哦,如果感觉这篇文章挺有用,就点个赞,再分享给更多的朋友。
